为落实共青团中央、教育部、全国学联联合下发的《关于推动高校学生会(研究生会)深化改革的若干意见》,以及《高校学生会组织深化改革评估工作方案》要求,接受广大师生监督,现将我校学生会改革情况公开如下:



二 、《 新疆交通职业技术学院学生会管理制度》
新交院团〔2020〕10号新疆交通职业技术学院学生会管理制度(试行).docx
三、校级组织工作机构组织架构图

四、校级组织工作人员名单


五、校级组织主席团成员候选人产生办法及选举办法
点击以下附件
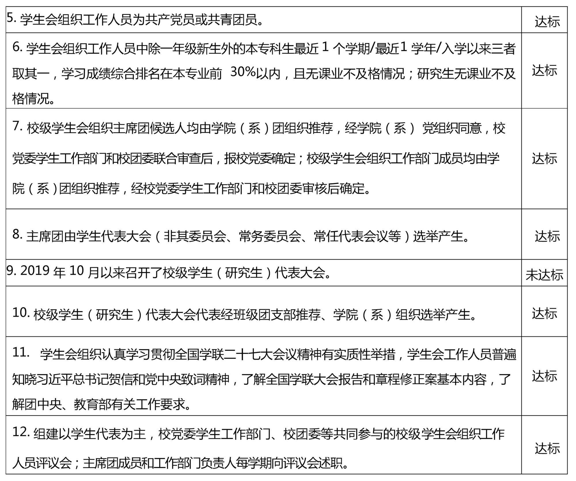
六、校级学生代表大会召开情况
未召开
七、校级学生代表大会代表产生办法
点击以下附件
八、校级组织工作人员述职评议办法
点击以下附件
九、学校党委指导学生会组织工作情况
点击以下附件
新交院团〔2020〕08号新疆交通职业技术学院学生会改革方案.docx
十、校团委指导学生会主要责任人
